急不可耐,江西富豪套现7.7亿,经营了28年正赚钱的家业说卖就卖
急不可耐,江西富豪套现7.7亿,经营了28年正赚钱的家业说卖就卖
江西九江自古便人杰地灵,所以这里曾经走出过无数各界名人,而他作为地地道道的江西人,也曾以30亿的身家登上了2021年的胡润百富榜。
从借钱创业到上市公司的实控人,他成了江西名副其实的富豪。

可让人捉摸不透的是,就在企业蒸蒸日上的时候,他却选择套现离场,而且将经营了28年正在盈利的企业给卖了。
他葫芦里到底卖的是什么药,为何这么急不可耐的离场呢?
放弃铁饭碗自己创业
他就是苏州上市公司世名科技的创始人吕仕铭,吕仕铭一直都是非常低调的,也是一名非常务实的优秀企业家。

2021年,吕仕铭的名字就已经出现在胡润百富榜名单中。
不过当时并没有太多的人注意到他,在众多企业家中,吕仕铭是最平凡而又让人佩服的那一个。
因为他前半生基本上都是在创业中度过的,接连的创业失败并没有打垮他,反而让他越挫越勇,这可能和吕仕铭不服输的精神有很大的关系吧。

不过很多人不知道的是,吕仕铭在创业之前是一名老师,因为他大学时上的就是师范学校,这似乎也预示了他今后的人生方向。
但吕仕铭却不甘心一辈子只当一名普普通通的老师,他内心创业的梦想一直在不断的滋生。
最终吕仕铭还是放弃了拥有一片大好前途的老师职位,他开始了下海经商的道路。

但创业哪有那么容易,吕仕铭还是高估了自己的实力,虽然他有知识头脑,比普通人更有优势,但创业并不是光靠头脑的,还要有雄厚的经济基础。
虽然吕仕铭手里有几万的积蓄,但是这些有限的启动资金还是限制了他的发展。
经过一番考察后,吕仕铭将目光放在了印刷行业,当时是90年代,印刷行业相对来说还是比较吃香的,而且竞争也没有那么激烈。

创业之初,吕仕铭既是老板又是工人,而且还兼任销售和送货员。
当时吕仕铭以生产印刷水性墨为主,经过他不断的研发生产,最终生产出了一款性价比高又好用的水性墨。
俗话说:“酒香不怕巷子深”,吕仕铭凭借着过硬的产品质量很快就赢得了合作商的信任。

只要产品有销量,就不愁没钱赚,慢慢的吕仕铭有了更多的周转资金。
吕仕铭也因此赚到了人生中的第一桶金,但是做生意有盈利同时也承担着巨大的风险。
随着市场的不断变化,最终吕仕铭还是被淹没在浪潮中。

但吕仕铭并没有放弃继续追求自己的梦想。
有梦想就能成功
此时的吕仕铭不但有了创业经历,手里的创业资金也宽裕了不少,于是他继续寻找新的厂房和创业项目。
经过二次创业,吕仕铭已经成了老手,经营企业对他来说也变得更加容易了,所以他的企业也越做越大。

吕仕铭凭借着自己积累了多年的创业经验,1998年在江苏昆山成立了世名印刷厂,这也是他人生中做得最明智的一次选择。
在吕仕铭的带领下,世名印刷很快就步入了正轨,一年比一年势头猛,吕仕铭也不断的学习积极适应整个市场的变化。

当一家企业的营业额和经营规模达到一定高度的时候,经营人的境界和想法也会不断的发生着微妙的变化。
吕仕铭也开始为公司上市做准备,他埋头苦干,比工厂里的任何人都努力,经过他多年如一日的坚持不懈的努力。

世名印刷终于迎来了历史性的高光时刻,2016年世名印刷成功在深圳证券交易所上市,世名印刷从此变成了世名科技股份有限公司。
吕仕铭多年的拼搏终于得到了回报,公司的股价也一直趋于上升趋势。

公司上市后,吕仕铭所面临的压力和责任更大了,毕竟一家上市公司的命运完全掌握在他的手中。
世名科技上市后,公司的盈利一直都是只增不减的,这也是吕仕铭比较欣慰的。
据相关数据统计,2021年-2023年世名科技的实业营收分别是2951.13万元、4676万元、2.64亿元,这组数据足以说明,世名科技一直在稳步上升中。

当出乎意料的是,就在世名科技前景一片大好的时候,吕仕铭却做出一个让所有人都不解的决定,他竟然开始出售公司的股份,而且准备将正在盈利的公司卖掉。

急流勇退还是让贤?
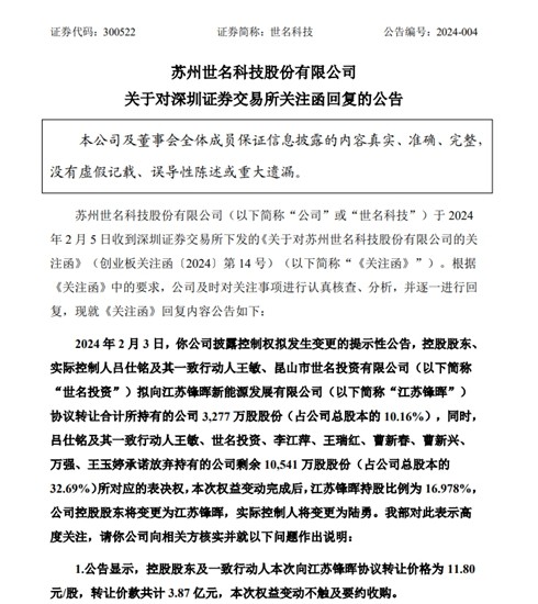
2024年开始,吕仕铭就开始出售自己的股份,接手世名科技的是江苏锋晖聘请西南证券股份有限公司,实控人是陆勇。

双方经过多次约谈,吕仕铭已经转让了6.81%的股份,套现了2.6亿元,而且经过两次转让,吕仕铭前前后后共套现了7.7亿了。
这么急不可耐的出售股份,不少人质疑,吕仕铭这是急流勇退还是让贤?

其实从财务发出的数据来看,世名科技目前还是赚钱的,还没有到非卖不可的地步。
不少人猜测是不是吕仕铭钱赚够了,不想再继续经营下去了,毕竟他已经五十多岁了,到了该退休的年龄了。
不过也有不少人质疑,是不是世名科技遇到了什么隐形内患,难道吕仕铭提前预知到了什么风险,所以他才这么着急脱身。

不管是哪种原因吧,吕仕铭肯定有自己的小算盘,毕竟经商这么多年,而且将公司做得这么强大,他所走的每一步都是经过精心布置的。

只能说时间是最好的证明,不知道将来的世名科技将会面临什么的命运。
很显然,在这场商战中,吕仕铭已经胜券在握了,而且他已经套现了7.7亿,对于世名科技的明天,让我们拭目以待吧。
信息来源:


标签:
