2024年建成!合浦到湛江高铁又迎来新消息
2024年建成!合浦到湛江高铁又迎来新消息
近日,
合湛高铁又传来了新消息!
11月26日,
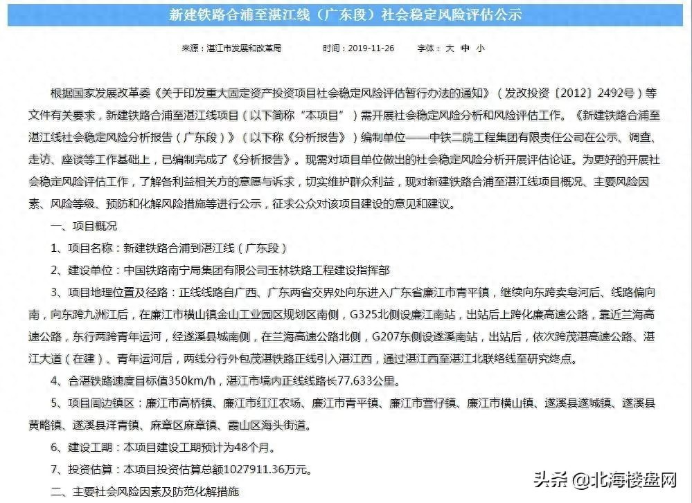
湛江市发展和改革局发布了
新建铁路合浦至湛江线(广东段)
社会稳定风险评估公示

广东境内新增廉江南站和遂溪南站
时速350公里/小时!
项目建设工期预计为48个月
投资估算总额1027911.36万元
合湛高铁站点设置
按照2019年9月2日公示消息
合湛铁路时速350公里/小时
广西境内新设车站2座,为北海北站和山口站
接入既有车站1座,为合浦站
新设线路所1个,为白水塘线路所
而到了11月26日,新建铁路合浦到
湛江线(广东段)社会稳定风险分析进行公示
透露在广东境内将新增两个站点
廉江南站和遂溪南站

预计于2020年正式开工
预计2024年建成

以后我们的出行就更加方便了
合湛高铁建设意义
新建铁路合浦到湛江线位于北部湾腹地--北海市和湛江市。合湛铁路是包海高铁通道沿海客专的重要一段,也是北部湾地区的城际骨干线路,与多条高铁线路相连通。

合湛高铁开通运营后,将与广湛高铁无缝对接,从而形成南宁至广州间的第二条高铁通道。

根据规划,未来包括合湛高铁在内将有5条高铁汇聚湛江,湛江地处粤、琼、桂三省(区)交汇处,高铁将让湛江成为陆路枢纽城市,带动粤西片发展。

合湛高铁湛江段
合湛铁路正线线路长64.022公里,湛江市境内正线线路长77.633公里。正线线路自广西、广东两省交界处向东进入广东省廉江市青平镇,继续向东跨卖皂河后、线路偏向南。

向东跨九洲江后,在廉江市横山镇金山工业园区规划区南侧,G325北侧设廉江南站,出站后上跨化廉高速公路,靠近兰海高速公路,东行两跨青年运河,经遂溪县城南侧,在兰海高速公路北侧,G207东侧设遂溪南站。

出站后,依次跨茂湛高速公路、湛江大道(在建)、青年运河后,两线分行外包茂湛铁路正线引入湛江西,通过湛江西至湛江北联络线至研究终点。

这样看来,合湛高铁通车后
从湛江到合浦只需45分钟!

两广间的沿海地区将以高铁相连形成
广州—珠海—湛江—北海—合浦—钦州—南宁
这一新的沿海高铁通道
合湛高铁发展历程
合湛高铁的历程可谓一波三折
但是在不断的努力下
这条铁路终于有了质的飞跃!
下面小合带大家看看主要历程:
1、2015年4月2日,国家发改委批复《新建合浦至湛江铁路可行性研究报告》。根据批复内容项目正线全长115公里,设计行车速度:200公里/小时,总投资138亿元。
2、2018年5月21日,广东省发改委回复经两省区协商合浦至湛江铁路建设标准,拟调整为时速350公里客运专线。
3、2019年9月2日,《新建铁路合浦到湛江线(广西段)社会稳定风险分析项目公示》在合浦县人民政府网站正式公布。
4、2019年9月5日,《新建铁路合浦到湛江线(广东段)社会稳定风险分析项目公示》在中铁二院网站正式公布。
5、2019年11月26日,《新建铁路合浦至湛江线(广东段)社会稳定风险评估公示》在湛江市发展和改革局网站公布。

等合湛高铁建好
我们的出行就有更多的选择方式啦
真希望合湛高铁能早日开工
小合已经迫不及待想坐上
时速350km/h的高铁去广东玩耍啦!
来源:北海日报
标签:
