全市放开限购和不限售,详解合肥五条楼市新政!
全市放开限购和不限售,详解合肥五条楼市新政!

话说,政策总是在下班的时候来临,当班长写好今天晚上要发布的文章,准备下班的时候,一个重磅,又在预料之中的消息发布了。
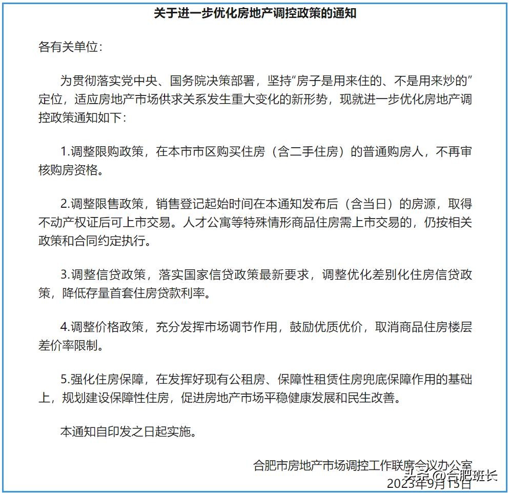
9月15日下午5点41分,合肥市房地产市场调控工作联席会议办公室发布《关于进一步优化房地产调控政策的通知》,涉及调整限购政策、限售政策、信贷政策、价格政策,以及住房保障的相关内容。

调整限购政策,在本市市区购买住房(含二手住房)的普通购房人,不再审核购房资格。
这一条很好理解,就是从今天开始在合肥买房不分限购区和非限购区了,不需要社保、个税、落户,不管你是外地户籍还是本地户籍,拿着钱来就可以来买了。(PS:不含刚需)
只要满足信贷政策或者资金足够,想买多少套就可以买多少套,政务区、滨湖区、顶级学区房同样如此,也不分新房和二手房。
调整限售政策,销售登记起始时间在本通知发布后(含当日)的房源,取得不动产权证后可上市交易。人才公寓等特殊情形商品住房需上市交易的,仍按相关政策和合同约定执行。
合肥的相关政策执行还是很有前瞻性的,为了避免和其他城市一样全面取消限售后,出现大量抛售的情况,规定在销售登记起始时间在本通知发布后(含当日)的房源,取得不动产权证后可上市交易。
虽然前期的规定是触发公证摇号的楼盘需要限售3年,目前能达到这个比例的项目很少,影响的楼盘主要集中在少量热门盘。但取消限售后,交房后能随时变现,资金压力和风险都小了很多,对买房人的决策是正面的影响。
这也让原本就很难摇的几个摇号盘购买难度再次增加了,其中最典型的恐怕就是阳光城檀悦。

调整信贷政策,落实国家信贷政策最新要求,调整优化差别化住房信贷政策,降低存量首套住房贷款利率。
前些天合肥执行的信贷政策是限购区域房查无房,全部两成首付,利率4.0;限购区域房查有房,结清首付两成,利率4.0,一次房贷未结清首付三成,利率4.4,两次及以上房贷未结清拒贷;
而非限购区域不房查,除两次以上未结清拒贷,其他情况全部两成首付,利率4.0,目前全面取消限购后,应该会都按非限购区域执行,但具体执行、是否会进一步下调房贷利率或者放松多套房贷,要等银行的最新通知了。
调整价格政策,充分发挥市场调节作用,鼓励优质优价,取消商品住房楼层差价率限制。
这一条从字面理解就是“可升可降”,如果开发商觉得自己的产品好、能卖的掉,价格可以随行就市,也就是涨价,并且鼓励“优质优价”,如果项目难卖,价格也可以下探。
另外,继今年楼层差价放松之后,这次彻底取消了限制,接下来估计好楼层价格进一步提升,顶、底楼层价格可能还会下降,可以有效解决现在顶、底楼去化难的问题。
但调整价格政策,并不意味着不控制城市整体涨幅,为了面对接下来出现的“高价盘”,近日也是突击备案了大量安置房,用以调节整体均价。
强化住房保障,在发挥好现有公租房、保障性租赁住房兜底保障作用的基础上,规划建设保障性住房,促进房地产市场平稳健康发展和民生改善。
如果因为资金困难,买不起房怎么办?保障性住房来了,多元化解决新合肥人的住房需求,也许随着大量保障性住房的建设,会有很多人选择不买房去租房,但这都是后话了。

整体上看,从最近各地“认房不认贷”发布后市场的后续反馈看,单一政策是能够刺激到前期观望的买房人,提振销量的。
但一是幅度有限,二是持续周期短,这一波需求释放后,大概还会继续下行,所以最近关于楼市调控的新闻接踵而至,已经有多个二线城市全面放开限购,以尽量延长政策利好的窗口期,恢复市场信心。
这系列的组合拳下来,随着新出和叠加前期发布政策的持续发酵,短期内买房人的购房意愿肯定会出现明显上升,9月楼市回暖是能想到的事情。

不过目前楼市继续下行的压力还是比较大的,这些政策利好主要还是释放在部分热点区域和热点楼盘上,对热点区域二手房也同样有刺激作用,对非热门区域和项目带动明显不足,甚至可能造成进一步挤压,比如新站、肥西、肥东、北城等区域。
如果这一轮改善需求释放完,依然没有传导到购房主力军的刚需上,随着“救市工具箱”的政策越来越少,后期想拉动楼市的难度越来越高,但现在已经是开弓没了回头箭,估计会“楼市不回暖,政策不停出”。
所以接下来的市场,大概率是稳住了,但能不能上涨,并不太乐观,收入预期不稳定导致不愿意加杠杆、房价见顶成为普遍共识,都是很难在短时间内解决的问题,没有释放前期限售楼盘,也是一个很好的决定。
标签:
