女性到了50岁,社保还没缴费满15年,可以一次性补齐15年吗?
女性到了50岁,社保还没缴费满15年,可以一次性补齐15年吗?
近年来,我国的社保参保人数越来越多,覆盖率也越来越高。大多数人参加社保的主要目的是为了老年以后有一份养老保障。
按照《社会保险法》第16条规定,参加基本养老保险的个人,养老保险累计缴费满15年的,累计达到法定退休年龄时,按月领取基本养老金。
缴费15年是领取养老金的必需条件,如果是达到退休年龄缴费不足15年怎么办?社会保险法给予的答案是可以缴费至满15年(但是不能超过15年)。

为什么不能继续工作到缴费满15年?
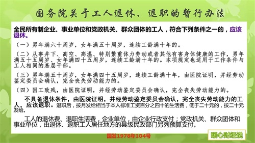
目前我们的退休年龄制度是刚性退休制度,达到退休年龄必须退休。1978年实施的国发104号文件,关于工人退休退职的暂行办法中,所用的表述是“应该退休”,其实法律法规中这样的表述就是必须的意思。

另外,劳动合同法实施条例也规定,劳动者达到法定退休年龄的,劳动合同终止。不过,江苏省在2022年实施了一项推迟退休的规定,那就是经劳动者申请、用人单位同意、报人社部门备案,可以推迟退休,时间至少一年以上。
但是,一般来说,只要不是特别稀缺的技术工人或者高级管理人员,用人单位一般是不会同意推迟退休的。毕竟劳动合同延续,在管理、待遇、劳动保障等各个方面的成本很大,用人单位更愿意招用年轻人。
社保系统一般是要求超过法定退休年龄缴纳的社会保险费不算,应当退回。当然如果经过审批同意以后,那就另说了。
缴费不足15年,应该怎么办?
如果缴费不足15年,人社部关于实施社会保险法的若干规定明确,可以延长缴费至15年。也就是说,延迟退休、继续缴费。由于一般情况用人单位会终止劳动合同,所以,大多数情况下是个人选择以灵活就业人员的方式参保缴费至满15年。

2016年,人社部《关于进一步加强企业职工基本养老保险基金收支管理的通知》明确了灵活就业人员、城镇个体工商户一般不得以事后追补缴费方式增加缴费年限。2020年和2022年有国家允许的特殊补缴政策,属于例外。

有没有可以一次性补缴的政策呢?主要分以下两种情况:
①如果是我们的养老保险个人账户是在实施社会保险法制度以前建立的(说明个人已经参保),可以在延长缴费5年后,还不够15年的,一次性补齐15年。
一般做法是如果中间缴费有中断,那么还会继续延迟。为的是防止有人在缴费一个月以后停保,再等到满5年时一次性补齐。
②如果是劳动者和用人单位双方有确定的劳动关系,之前有单位的违法行为,没有给职工按时足额缴纳社会保险,这种情况下劳动者可以通过维权的方式申请补缴。一般需要有劳动保障监察的行政文书、劳动仲裁部门的劳动关系确认书、法院的判决书、审计部门的审计报告等等有效的法律文书。这种补缴是需要缴纳每日万分之五的滞纳金的。
除了以上两种情况以外,就只能一月一月的继续缴费了。#职工养老保险可以一次性补缴吗?#
标签:
