央企军工,兵器装备集团+兵器工业集团控股上市公司名单盘点!
央企军工,兵器装备集团+兵器工业集团控股上市公司名单盘点!
1999年7月1日,中国兵器工业总公司改革一分为二:中国兵器工业集团公司、中国兵器装备集团公司
中国十大军工集团、中国两武器制造集团:(1)兵器装备集团(南方工业集团)(2)兵器工业集团(北方工业集团)
两大兵工集团的业务与服务:军工装备保障、军民融合产品、战略资源服务…
兵器工业集团、兵器装备集团控股上市公司梳理
两大兵工集团在国防现代化建设中的基础地位进一步得到巩固和加强。
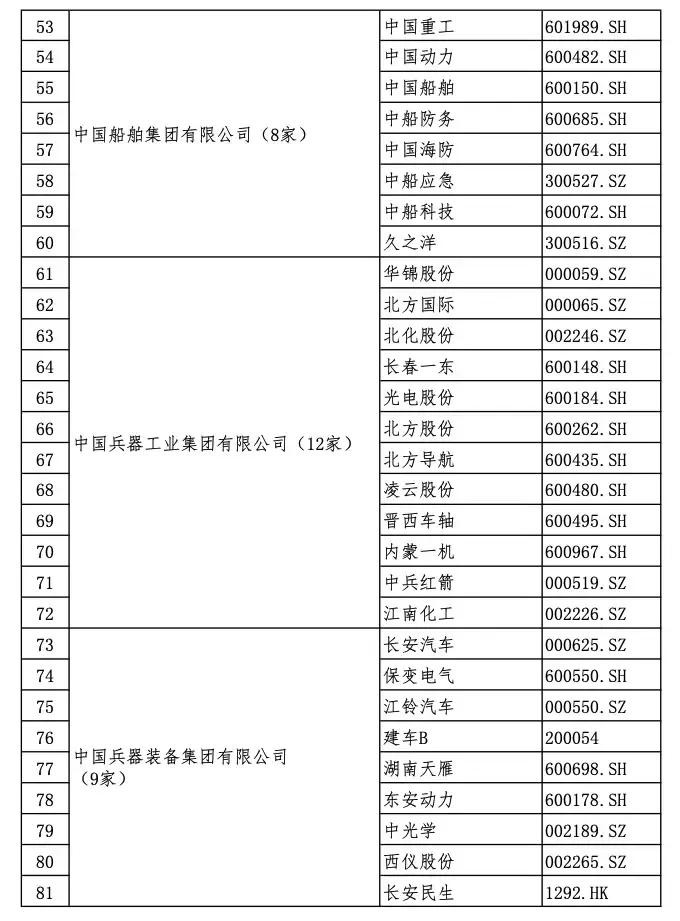
中国兵器工业集团控股上市公司12家
中国兵器装备集团控股上市公司9家
中兵红箭:国内一流的现代化军民融合型弹箭企业。全球级的超硬材料龙头企业。
西仪股份:2023年7月更名“建设工业”,西仪股份(2008.08.06) ->*ST西仪(2013.03.27) ->西仪股份(2014.04.03)--建设工业(2023.0705)
北方导航:以“导航控制和弹药信息化技术”为主营业务,首家军工整体上市企业,实控人兵器集团。
内蒙一机:国内坦克总装上市龙头,唯一集主战坦克、战车、火炮于一体的高新武器装备研发制造集团。
军工概念上市公司龙头股盘点!
声明:以上内容均为博主根据公开资料整理,仅供投资者参考,不构成任何投资建议。
标签:




